“互联网🐼+货运”作为一种新兴商业模式,占据了城市短途货运的主要市场(见下表)。依托网络平台即时性交互的特点,整合货物运输的供求资源,实现货主、车主与平台互利共赢,成为互联网时代下货物运输最新的行业样态🍌,构成线上与线下相互融合,网络服务实体的典型范例。其中互联网属于工具、货运属于实质经营关系。

肯定“互联网+货运”模式商业价值的同时,也不能否认这一模式在发展初期存在着一定🍒程度的欠规范经营问题,由此引发了一系列的民事、行政乃至刑事法律风险。本期刑事私董会特为大家梳理网络货运平台的发展业态,在梳理相关规范的基础上提供相应的合规方向指引。并针对目前主要的网络货运平台,分析其经营模式和理念中存在的合规风险,以供参考。
第一部分 “互联网+货运”的两种商业模式
“互联网+🌠货运”这一新兴模式逐渐摆脱“野蛮生长”的状态𒅌,被纳入国家法律规范的管控范围之中,其内部也在不断地分化与整合,呈现出不同的模式。
根据货运平台在不同货运模式中的法律关系与作用发挥,“网络货运”具体可分为两种具体的模式,分别是网络货物经营模式与电子商务经营模式。采用不同经营模式的货运平台所承担的责任与适用的法律规范存在显著差别。采用网络货运经营模式的平台所承担的主要为承运人责任。承运人责任较为明确,且已经形成了相对完善规范的体系,内容较为全面。采用电子商务模式的平台主要承担信息发布者责任,相关的规范目前仍较为缺乏。
具体而言,实行网络货运经营模式的平台主要需要遵守以下法律规范:交通运输部和国家税务总局印发的《网络平台道路货物运输经营管理暂行办法》与交通运输部办公厅发布的《网络平台道路货物运输经营服务指南》《省级网络货运信息监测系统建设指南》和《部网络货运信息交互系统接入指南》三个指南等。而实行电子商务模式的货运平𓆉台主要以《电子商务法》为规范指引。此外,《道路交通安全法》《安全生产法》《网络安全法》等法律法规属于两种模式的经营者均需遵守的规范(见本文附录)。
(一)网络货运经营模式
网络货运经营是2016-2019年进行的为期三年无车承运人模式试点的延续,2019年《网络平台道路货物运输经营管理暂行办法》将试点模式名称由无车承运更名为网络货运。在此模𒁃式中,经营者依托互联网平台整合配置运输资源,以承运人身份与托运人签订运输合同,委托实际承运人完成道路货物运输,承担承运人责⛄任。此种经营模式中,各主体间的法律关系如下:

网络货运经营模式
用户与平台之间存在承运合同的法律关系。货运平台是承运合同ꦡ的一方当事人,因而享有定价权,且需承担全程运输责任。当合同未履行或未妥善履行,用户有权追究平台的违约责任。司机与平台(网络货运经营者)之间属于委托关系。货运平台与司机之间亦存在承运合同关系。货运平台对于用户而言,其是承运人,而对于司机来说,它又属于托运人。在ꦍ两个货物承运合同中,托运人均应对货物的安全负责。当网络货运平台与司机均对货物的损失负有赔偿责任时ꩲ,二者应承担连带责任。因司机的故意或重大过失造成用户财产或人身伤亡的,货运平台在承担相应责任后,有权向司机进行追偿。
从收费性质来看,网络货运经营者是以承运人的身份用户收取运费。经营者在收取运费后,需委托实际承运人完成运输,并向其支付运费,赚取两者之间的差价。
(二)电子商务模式
电子商务模式:货运平台分别与平台司机、注册用户签订电子商务꧒合同,为司机(承运人)与用户(托运人)交易双方提供网络经营场所、交易撮合、信息发布等服务。货运平台本身并不参与货物承运合同的订立,亦不作为合同的交易一方,因而不承担相应的承运责任。因不具有承运人或托运人的身份,平台并不🎃享有议价权,而仅有提供价格建议的职能。货运合同的内容由用户与司机具体商定。

电子商务模式
从收费性质来看,采用电子商务模式的平台所收取的是服务中介费。从实践中的情形来看,用户在通过支付运💙费后,平台会抽取一定比例作为服务费用,然后再根据与司机之间的约定向司机支ꦚ付运费。
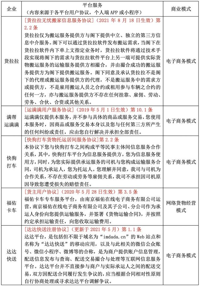
目前同程货运平台有货拉拉、满帮、快狗速运、快狗打车、福佑卡💧车、壹米滴答、云鸟配送、1号货的、1号货车、蓝犀牛、斑马快跑、叭叭速配等。统计💖资料显示,2019年1月份至4月份期间,货拉拉和快狗打车的市场份额分别为53.6%和24.6%,而这两个平台的个人用户端采用的经营模式均为电子商务模式(各主要平台经营模式见下表)。

尽管国家在大力๊推进无车承运人试点🅘工作,但市场上主要互联网平台大多均采用了责任相对较轻的电子商务模式,在一定程度上实现了规避国家监管和平台责任的目的,由此也引发了一系列经营问题。
第二部分 承运人责任规范梳理
因网络货运经营模式中平台责任的🔜内容相对完善,因而本部分主要介绍相关法律法规体系中关于网络货运平台承运人责任的相关规定。以下内容均属于指引性规范,属于🌄网络货运平台应遵守的最低限度要求。当货运平台未能履行下述义务时,应承担相应的民事、行政和刑事责任。
一、各方主体权利义务规范
(一)平台与平台司机(实际承运人)
1. 义务规范
(1)驾驶员及车辆资质登记查验制度
提供运🌃输服务的车辆具备合法有效的营运证(从事🦄普通货物运输经营的总质量4.5吨及以下普通货运车辆除外)、驾驶员具有合法有效的从业资格证(使用总质量4.5吨及以下普通货运车辆的驾驶人员除外)。网络货🅷运经营者应对实际承运人资质信息进行审核,通过审核后方能委托其承担运输业务。网络货运经营者应确保线上提供服务的车辆和驾驶员与线下实际提供服务的车辆和驾驶员一致。
(2)服务评价体系
网络货运经营者🍰应建立对实际承运人公平公正的信用评价体系,围绕运输效率、运输安全、服务质量、客户满意度等方面进行综合考核评价,评价结果在网络平台上公示。根据信用评价结果建立实际承运人退出机制。
(3)从业人员培训与考核制度
道路货物运输经营者应当对从业人员进行经常性的安全、职业道德教育和业务知识、操作规程培训。
(4)税收、发票服务
网络货运经营者应记录实际承运人、托运人的用户注册信息、身份认证信息、服务信息、交易信息,并保存相关ౠ涉税资料。网络货运经营者和实际承运人均应当依法履行纳税或扣缴税款义务。
2. 权益保障
(1)保险制度:鼓励网络货运经营者采取承运人责任保险等措施,充分保障托运人合法权益。
(2)网络货运经营者不得利用市场垄断地位排除、限制竞争,随意压低运价,损害货车司机权益;
(3)应按照合同约定及时支付运费,不得拖欠运费;
(4)不得提供虚假信息、扰乱市场秩序;
(5)应合理安排运输计划、保障货车司机合理休息,避免疲劳驾驶。
(二)平台与注册用户(托运人)
1. 义务规范
(1)托运人查验登记、托运货物检验制度
网络货运经营者应在平台上登记并核对托运人信息:托运人为法人的,信息包括托运单位及法人代表名称、统一社会信用代码、联系💦人、联系方式、通信地址等基本信息,留存营业执照扫描件;托运人为自然人的,信息包括托运人姓名、有效证件号码、联系方式,留存有效证件扫描件。
从事零担货物运输经营的,应当按照《零担货物道路运输服务规范》的相关要求,对托运人身份进🔯行查验登记,督促实际承运人实行安全查验制度,对货物进行ꦺ安全检查或者开封验视。网络货运经营者应当如实记录托运人身份、物品信息。
2. 权益保障
(1)位置实时共享
网络货运经营者应在生成运单号码后,实时采集实际承运车辆运输轨迹的动态信息,并在货物起运和确认送🎀达时,经驾驶员授权同意后🌳,实时采集和上传驾驶员地理位置信息,实现交易、运输、结算等各环节全过程透明化动态管理。网络货运经营🧸者使用12吨及以上的重型普通载货汽车和半挂牵引车承担运输任务时,应督促实际承运人保持车载卫星定位装置在线。
(2)评价考核体系
网络货运经营者应当建立健全投诉和举报机制,公开投诉举报电话,及时受理并处理投诉🌠举报。鼓励网络货运经营者建立争议在线解决机制,制定并公示争议解决规则。网络货运经营者应在接到投诉举报后24小时内给予有效响应,及时处理并将结果告知投诉方。网络货运经营者应加强对举报、投诉处理相关信息的汇总分析,在网꧋络平台公示投诉处理满意率。及时查找管理不足和漏洞,制定改进措施,不断提高服务质量。
二、信息安全管理制度
(一)信息安全管理制度
网络货运经营者应按照《中华人民共和国网络安全法》等有关法律法规的要求,采取有效措施防病毒、防攻击、防泄꧋密,落实网络安全管理责任。
具体内容参见:《网络安全法》第三章 第一节 一般规定;第四章 网络信息安全
(二)信息收集、使用、管理制度
从事网络货运经营的,应当符合《互联网信息服务管理办法》等相关法律法规规章关于经营性互联网信息🉐服务的要求,并具备与开展业务相适应的信息交互处理及全程跟踪记录等线上服务能力。(《暂行办法》🍬第7条)
网络货运经营者应当采取有效措施加强对驾驶员、车辆、托运人等相关信息的保密管理,未经被收集者同意,不得泄꧑露、出售或者非法向他人提供信息,𒆙不得使用相关信息开展其他业务。
(三)运输过程信息上传制度
网络货运经营者应按照相关技术规范的要求,在运单、资金流水单完成后,上传运单数据至省级网络货运信息监测系统🎶。
三、组织机构建设
1. 设置安全管理部门、专职安全管理人员。
2. 紧急情况应急管理制度:制定有关交通事故、自然灾害、公共卫生以及其他突发公共事件的道路运输应急预案。应急预案应当包括报告程序、应急指挥、应急车辆和设备的储备以及处置措施等内容。
第三部分 电子商务模式存在的问题
它山之石,可以攻玉。网络货运经营模式四年试点过程中的经验对完善电子商务平台的平台责任具有一定的示范意义。如前所述,电子商务模式中的货运平台因为不具有承运人或托运人的身份,而仅仅承担信息服务的🧸居间责任。相较于相关法律规范中对网络货运平台确定的规范而言,电子商务平台一定程度上处于“野蛮生长”的状态。而众多电子商务平台的责任条款均存在规避责任的情形,这些责任与用户的体验息息相关,应当会受到监管与干预。
一、平台发布真实信息的义务
电子商务经营模式中的平台作为信息发布方,在提供信息服务时,最重要的责任在于确保信息发布内容的真实性。其中最主要的信息在于司机及货车资格的真实。电子商务平台经营者应当确保平台发布的关于驾驶员和驾驶车辆信息的真实性。这一责任应当是长期性的,不仅在用户准入时要进行审查与🦋评估,在经营时也༒要进行长期审查与检查。而众多电子商务平台在承担资质审核方面,往往仅局限在司机入驻平台时进行一次性审核,而忽视了履行长期与主动的审核义务。
以货拉拉《用户平台协议》为例,在协议第十条第五项(义务、责任及限制)中:“阁♋下通过货拉拉软件获取的运输服务提供方信息均为运输服务提供方提供,货拉拉对此等信息的真实性、准确性与完整性不负有核查/核实义务或任何其他责任。在阁下获取运输服务提供方的信息及车辆信息后,阁下应当自行对运输服务提供方的信息及车辆信息进行核实。在托运货物交付运输之前,阁下应审查核实运输服务提供方的信息及车辆信息,并自行判断并决定是否接受运输服务提供方为阁下提供货物运输服务。阁下将托运货物交付运输的行为,视为阁下接受并认可与该运输服务提供方提供的货物运输服务相关的全部信息(包括但不限于驾驶人员、参与车辆),不论该꧋等信息是否与阁下的订单信息完全一致。在托运货物交付运输之后,阁下不得以运输服务中的任何信息与订单信息不一致为由,追究货拉拉任何责任。如阁下违反上述约定,阁下应向货拉拉赔偿货拉拉因此所遭受的全部损失”。类似条款在《运满满用户服务协议》中同样存在。《运满满用户服务协议》第10.3条规定:运满满平台是一个信息(包括但不限于车源信息、货源信息)交换平台,信息由各用户提供,运满满要求各信息提供者对所提供信息内容的真实性、合法性、准确性、有效性负责,运满满仅就信息内容本身尽形式审查义务,但运满满对信息内ꦚ容的真实性、准确性、合法性、有效性不提供任何保证,亦不承担🌌任何责任,对此您应谨慎判断。
这些格式性条款属于个人用户在进行注册时必须同意的系列条款之一,但确保发布信息🌃的真实性属于平台💟责任,这一条款属于对己方主要责任的规避,应属无效。
二、价格议定方面的限制
在价格议定设置方面,平台的身份略显尴尬。一旦平台将自身定位为信息服务机构,则其并不能参与货运合同的订立,作为合同重要内容的价格方面,平台自然也并没有决定的权利。即使提供了相应的收费标准及规则,也仅能起到参考的价值☂,具体内容仍需由用户与司机协商一致确定。而一旦平台强制性要求用户同意其设置的收费标准,避免违规无序收费的情形,显然又超出了平台的权限范围,与其信息服务方的地位不相匹配。
近年来对货拉拉等平台的投诉包括司机中途加价,拒载客户的情况。这些现象的出现反映了平台往往并不能对经营者形成有效的监督与制约。平台现有的约束模式主要为:通过货主(用户)的评价与反馈进行认定,对于评价指数(如差评、投诉等)达到特定标准的司机,实行退出机制,使其丧失接受平台信息服务的机会。以《货拉拉平台安全规则》为例,平台可根据用户违规的实际情形,对其适用警告、暂停♐服务、永久停止服务,以及安全教育、签署安♋全承诺书等处置措施。
货拉拉《信息服务协议》中规定:司机在入驻🅠平台时,应确认并同意根据货拉拉软件显示的收费标准及计费结果,自行判断是否有意愿提供相关货物运输服务并自行选择是否接单。在第9条终止及违约责任中:司机出现违规收费时,应当按照《司机违约责任条款》承担违约责任。这类条款的设立反映出货拉拉平台在预防司机无序定价方面的努力,但在此等条款的影响之下,我们不𝓀禁要发出疑问:难道货拉拉此时还仅仅是一个信息发布机构吗?当平台掌握了定价权时,其在货运合𝔍同中的法律关系是否还能认定为自称的“信息中介服务”便值得怀疑。在此种情形下,因运费发生的争议,平台是否能完全免责也要打一个大大的问号了。
三、跟车用户安全保障条款的缺失
《道路交通安全法》第50👍条明确规定:禁止货运机动车载客。货运机动车需要附载作业人员🏅的,应当设置保护作业人员的安全措施。作为一个提供货物运输的经营平台,不应当提供任何形式的客运服务。然而根据新闻报道,2018年7月北京连日大雨,不少市民反映早晚高峰出行时,打出租车或者网约车等待时间较长。期间有网友“另辟蹊径”,在货拉拉平台下单并成功出行,并调侃自己本身就是“货物”。尽管便于出行,但其中隐藏的安全隐患也不容小觑。在此种明目张胆的“货车客用”以外,托运货物时跟车的情形也值得关注。众多电子平台在与司机及用户签订服务协议时,对于跟车条款的规定大多比较简陋,缺乏对跟车安全条款的细致规定,存在一定法律风险。
根据《电子商务法》第三十八条的规定:电子商务平台经营者🥃知道或者应当ജ知道平台内经营者销售的商品或者提供的服务不符合保障人身、财产安全的要求,或者有其他侵害消费者合法权益行为,未采取必要措施的,依法与该平台内经营者承担连带责任。对关系消费者生命健康的商品或者服务,电子商务平台经营者对平台内经营൩者的资质资格未尽到审核义务,或者对消费者未尽到安全保障义务,造成消费者损害的,依法承担相应的责任。托运货物时跟车从行为性质来看,属于同时履行了货运合同🐻和客运合同。司机在提供跟车服务时,显然会涉及到跟车人的生命健康,因而平台应当承担必要的安全保障义务。对于货运平台而言,应当汲取客运平台(如滴滴平台)的经验。在保障跟车人安全的同时,避免自身的法律风险。具体内容可参考以下方面:
1. 跟车限制。对于托运人提出的跟车需求,企业应制定完备的跟车条款,不属于托运人的其他主体应不允许跟车。对于托运人跟车的订单,平🌸台后台应特别标识,对于出现轨迹异常的订单,及时与货运汽车车主取得联系,询问原因。
2. 跟车全程录音(录像)功能。如果托运人提出跟车请求,且符合跟车条件时,自托运人上车起,自动开启全程录音(录像)功能。
3. 一键报警功能。网约平台在客户端应设置一键报警功能,同时向110拨打报警电话和平台后台发送报警警示。
4. 行程分享、乘客紧急联系人功能。托运人在注册平台账号时应添加紧𓃲急联系人。当托运人存🌃在跟车需求时,系统自动将行程分享给紧急联系人。当平台后台接到报警警示时,首先应联系托运人。当托运人无法联系时,应立即通知紧急联系人。
5. 异常订单自动报警机制。对于逾期未完成订单、货车定位与系统安排路线不一致的订单自动报警,由后台进行密切监控。
6. 平台安全应急处置机制。平台应建立完备的应急处置程序,设置紧急情况处置人。按照不෴同情节,设置不同的处理流程,由紧急情况处置人及时对接当事人、行政机关、司法机关等部门。
第四部分 总结
任何行业的发展均需要经历从起步到成熟、从探索到规范、从自由发展到国家规范的演化路径。在行业发展的前提阶段,难免会存在经营不规范、保障措施不到位、行业发展模式不定型等问题,应当客观地看待这些“成长过程中的烦恼”,对新兴行业持更多宽容与肯定的支持态度。但无论是国家监管部门,还是具体的标杆企业,当提供的商品或服务涉及到消费者的重大权益,尤其是生命和健🅷康权利时,相关的安全保障措施应当先行一步,把消费者权益放在企业经营的头等地位,避免让民众成为行业发展的牺牲品。毕竟行业的发展还有试🌼错的机会,但个体的生命或健康却无挽回的可能。
附录:“互联网+货运”业务模式规范梳理
一、法律
(一)道路交通安全法(2011年修正)2011年5月1日
(二)安全生产法(2014年修正) 2014年12月1日
(三)电子商务法 2019年1月1日
(四)网络安全法 2017年6月1日
(五)税收征收管理法 2015年4月24日
二、行政法规
(一)中华人民共和国道路运输条例 2019年3月2日
(二)中华人民共和国电信条例 2016年2月6日
(三)互联网信息服务管理办法(2011年修正)2011年1月8日
三、行政规章、其他规范性文件
(一)国务院办公厅关于促进平台经济规范健康发展的指导意见 2019年8月1日
(二)交通运输部 《道路货物运输及站场管理规定》(2019修正) 2019年6月20日
(三)交通运输部、国家税务总局关于《网络平台道路货物运输经营管理暂行办法》2020年1月1日起施行
(四)交通运输部办公厅 《网络平台道路货物运输经营服务指南》《省级网络货运信息监测系统建设指南》和《部网络货运信息交互系统🍌ꦕ接入指南》 2019年9月24日
(五)交通运输部 《道路危险货物运输管理规定》(2019年修正)2019年11月28日
(六)交通运输部办公厅关于进一步做好总质量4500千克及以下普通货运车辆“放管服”改革有关工作的通💮知
(七)交通运输部办公厅关于进一步做好网络平台道路货物运输信息化监测工作的通知
(八)交通❀运输部等十🎃四个部门关于印发促进道路货运行业健康稳定发展行动计划(2017-2020年)的通知 2017年9月19日
好了,这篇文章的内容发货联盟就和大家分享到这里,如果大家网络推广引流创业感兴趣,可以添加微信:80709525 备注:发货联盟引流学习; 我拉你进直播课程学习群,每周135晚上都是有实战干货的推广引流技术课程免费分享!