
决策基石
干货分享
IPO咨询核心知识分析平台
——————————————
闪石君通过为客户提供包括不限于行业现状、发展、前景及竞争等行业基本情况的研究,以及客户价值或潜力的专项研究,从而帮助投资者判断行业投资价值,为投资者提供投资依据。
前言
前不久,中远海控发布2021年年度报告,平静地宣布“实现归属于上市公司股东的净利润892.96亿元”,同比增长799.52%,即8倍;再往前一个多月,国际航运巨头马士基(MAERSK)在年度财报披露,21年实现息税前利润(EBIT)196.74亿美元,折合人民币1,200多个小目标。当然了,其他一些航运巨头这一年也没闲着,在各种宏观因素影响下,业绩增长都是以“倍”为单位:

新冠疫情在全球的蔓延着实影响了很多行业的正常发展,例如旅游、餐饮、航空业等都遭受了较大的打击,快递物流亦是如此,顺丰作为“中国第一大、全球第四大快递物流综合服务商”,2021年营收增长近35%,但净利润却同比下滑41.7%。当然,利润下滑受到包括“加大对场地、设备、运力等♎网络资源投入”、“定价较低的经济快递产品增速较快”等在内的多重因素影响,但疫情的存在也着实增大了公司的营业成本。
不过,就像中远海控年度报告里说的“2021年是机遇与挑战交汇的一年”,相比快递物流行业,国际物流企业在2021年的境遇相对要好很多,华贸物流和中创物流营收分别增长75.02%、140.86%,海程邦达营收增长119.48%、净利润增长158ﷺ.53%,更不用说上面提到的一众航运企业,都是赚得盆满钵满。
那么,同样是物流行业,也都受到疫情影响,怎么“在海上送快递”就能过得这么舒服呢?今天,闪石君和大家聊一聊国际物流这个行业。
一、国际物流,是物流,但是综合物流
1、运输方式
根据《物流术语》(GB/T 18354-2021)的解释,“物流”指根据实际需要,将运输、储存、装卸、搬运、包装、流通加工、配送、信息处理等基本功能实施有机结合,使物品从供应地向接收地进行实体流动的过程;“国💫际物流”指跨越不同国家(地区)之间的物流活动。简单点说,可以理解为在不同国家、地区之间送货。
尽管都是做搬运货物的活,我们日常接触的快递物流和国际物流相比可以说是完全不同的产业链,前者基本不出国境,主要业务流程是:客户下单→快递员揽货→分拣🎶→装车发运→中转站→网点→配送,在此过程中,除非是时效件需要空运,绝大部分快件还是通过陆路运输,运输途中也不涉及多少行政手续。但是,国际物流运输行程长,跨国、跨洲都是常事,所♏涉及的环节可就复杂得多了。
我国约95%的国际贸易货物量是通过海上运输完成的,海上运输按照装运方式的不同,可分为集装箱运输和干散货运输。
干散货运输方式由于包装少,对货物的保护程度不高,运输货物种类相对局限,以铁矿石、煤炭、粮食等为主,市场需求主要受工业景气度影响,竞争格局较为分散。而集装箱运输是将同一货主的货物或不同货主的货物(拼箱)都装进以集装箱(以常见的TEU为例,1TEU为长20英尺,宽8英尺,高8英尺6吋)为单位的容器中,再将集装箱装上海船进行运输,相比干散货运输,集装箱运输对货物保护程度高,且运输方便,易实现门到门运输,因此是目前最常用的海上货运方式,本篇开头提到的众多航运巨头都是以集装🌠箱运输为主的业务模式。
海上运输只是国际运输中的一部分,毕竟货物不可能自己跑到港口的海船上,要通过公路、铁路以及内支线航运等运输方式从始发地运至出海港口,装船出海。而在这之前,如果采用集装箱运输的方式,发货人大概率还要自己或者委托货代公司叫拖车将空集装箱从场站拉到发货地点来装货。所以,一次完整的国际物流运输往往需𒆙要多种运输工具参与,采用多程联运的方式,一路上还要在停靠的港口、码头、海关等办理繁杂的单证业务以及装卸操作。
至此,相比快递物流,国际物流似乎有那么点综合性的味道了,但还没完,大家想想,如此繁琐的运输流程,那些专注于生产、研发,拼搏于十几个点毛利、几ꦜ个点净利的制造企业怎么可能有时间去琢磨?他们💧不琢磨,又要谁来琢磨呢?
2、货代
国际货运代理,简称货代,指接受进出口货物收货人或发货人的委托,以委托人或自己的名义,为委托人办理国际货物运输及相关业务的服务方式或经济组织。简单地说,就是帮助发货人或者收货人,制定并实施整个国际物流运输方案,包括提供咨询、订舱、签单、运输、报关、报检、仓储、配送等综合物流服务,完成“门到门”的国际物流运输。

这里要强调一下,虽然货代也提供订舱等代理服务,但是与携程、去哪儿等机票、火车票代理商不同,机票、火车票乘客可以自行到官网购买,而船公司一般是不接受托运人直接订舱的,只接受一级货代或船代的订舱。而现实中,货代公司都会要么积极争取成为一级货代,要么会积极取得船代资格。因为普通的货代业务门槛不高,无法直接订舱,与海船资源的联系不够紧密,所以在订舱费用上没有优势,舱位资源也不多,也就无法为进出口客户组织优惠且稳定的海上运力,而海上运力恰恰是国际物流运输🅰中极为关键的一环,因此,普通货代公司在行业中竞争力不足,容易被淘汰。
然而,如果仅将货代看做是订舱的通道,或是简单地帮忙叫拖车、装箱、装船以及办理一些海关手续的工具人,那可就大错特错了。从中国通往全球各主要港口的航线众多,更有上百家海船公司可供选择,货代作为托运人与各类运输资源间的纽带,必须十分熟悉这些海船公司的航线、航次、运力等情况,保证能够在短时间内选择出🌃一个最优的海运方案,其他拖车、航空、内支线航运等运力资源也是同理,委托ꦫ人通过货代可以将全程运力紧密、顺畅地衔接起来。
并且,在整个国际运ꦕ输期间,货物往往会经过国内外多个港口、码头、海关,不同口岸的报关报检要求并不完全相同,一般企业不熟悉流程,很难应对。一旦填报错🤪误,耽误过关时间,误了船期,无论时间成本还是资金成本都是不小的代价。况且,船舶在口岸的停靠、装卸也并非严格地遵守“先来后到”原则,除了手续上办得齐全些、准确些、麻利些之外,货代与各口岸单位之间所保持的密切业务联系,在加快通关这件事上,多少也是会提供些便利的。
一句话,专业的人办专业的事,综合物流൲需要货代这样的综合服务提供商来安排。更何况,巨额的海🧜运费都付了,没必要在代理费这几个子儿上较劲。
二、全球疫情蔓延,国际物流如何赚钱?
下面两张图分别为我国航运巨头中远海控和世界航运巨头马士基的历年盈利情况:


从图中可以看出,✃虽然两家数字差别很大,但趋势却基本相同,长期以来维持低利润水平,在2016年触底,而后反弹,并在2021年迎来了爆发,可谓“十年不开张,开张吃十年”。关于2021年业绩爆发的事情我们稍后再聊,现在先解决一个疑问,就是为什么都是在2016年后业绩开始反弹?
1、周期的宿命
目光回放到6年𝓰前,2016年8月31日,彼时韩国最大的国际航运公司,同时也是全球第七大航运公司(按集装箱班轮口径)——韩进海运(Hanjin Shipping Co.)宣布申请破产保护。一时间,全球航运业为之一震,因为当时韩进在全球拥有将近两百꧑艘货船,同时还运营着七十多条定期和不定期的航线,每年向世界各地运输的货物达到上亿吨,因此,韩进海运的破产(次年2月17日正式宣布破产)算得上是当时全球航运业有史以来最大的一起破产案例。
关于韩进海运的破产原因,多年来很多专业人士都分析过,航运行业低迷、韩国经济不振、韩国政府袖手旁观、公司经营决策失误、债权人不作为等等因素都有,毕竟时隔多年,今天这里不去细究当年这桩破产案例的具体原因,只想通过这个✃案例,佐证一个航运业人尽皆知,连巨头们也难♐以抗衡的特点——强周期性,而这一点,近年来似乎也在发生变化。
航运作为国际物流中极为重要的一环,其发展与国际贸易景气度密不可分,2008年全球金融危机爆发,中国依靠4万亿刺激政策,叠加庞大的基建规模和房地产需求,成为全球受危机影响最小、复苏最快的主要经济体,进出口总额在此后的多年间持续增长。
可惜的是,中国𒐪的快速发展并没能扭转全球航运业需求萎缩的ꦗ局面,并且就在金融危机爆发前,航运业刚刚经历了新周期的繁荣时刻,包括韩进海运在内的许多业内巨头都实施了扩充运力或并购等旨在进一步提升市场份额的决策,然而金融危机的突然降临,给整个行业上了沉重的一课。
BDI指数(波罗的海干散货指数)作为全球经济的晴雨表,对航运价格有较大指𝓰导意义,从它的走势上可以看出2008年成为了全球航运业牛熊周期的分水岭。

平心而论,对于航运业这类非科技因素驱动的重资产、强周期型行业而言,在上升周期中依靠资金优势多买船、造大船,以此来扩充运力,抢占市场份额的做法本无可厚非,韩进海运也只不过是做了其他同行都会做的事,但就是做得有点过了。为了扩大规模抢市场,韩进海运在连年亏损的情况下,不改激进政策,负债率依旧一路走高,韩国金融监督院的数据显示,截至2016年🔯6月底,韩进海运负债率超过了1000%。巨大的负债规模,又遇上韩国经济大环境的不乐观,尽管韩进海运在韩国航运业的地位举足轻重,但韩国政府方面爱莫能助,提供的支持杯水车薪,最后眼睁睁看着它倒下。
不过,韩进的倒下却为同行们缓解𒈔了不少压力,就在其宣布申请破产保护的一周内,国际运价飙升,亚洲到美国的40英尺集装箱的运价上涨了30%以上。毕竟一个萝卜一个坑,由于全球很多港口担心无法落实卸货费,都拒绝韩进海运的船只入港,全球航运供给突然大幅减少,马士基、中远海控等其他巨头顺势补位,在当𝐆年开始业绩反弹也就容易理解了。
2、联盟
航运公司为了抢更多的市场份额,也为了摊薄每次航行中单TEU的成本,长期以来都有不断多买船、买大船的冲动。但海船体型越大,建造周期也越长,从下单到交付,短少2年,多则4年。因此,就有这样一个周期规律:航运企业在经济上行时赚钱,造船;然后过几年,船造好了,但经济增长放缓,运力过剩,进入行业熊市。
在这种拼规模、拼运力的行业中,赚钱时大家你好我好,但行业凛冬来临时,就开始不顾情面,拼成本、拼家底了——说白了,就是价格战。经过几个周期的厮杀后,行业格局逐渐明朗,估计大佬们也拼累了,突然发ไ现要提升市场份额不一定非要靠扩大🍎规模,控制供给也可以,只要掌握足够的船,不但不用打价格战,还能坐地起价,也不必再看造船厂的脸色,甚至或许能够摆脱周期的宿命!
于是,经过漫长的博弈之后,在2015-2016年间,奠定现今全球航运业市场格局的三大联盟——2M联盟、Ocean 🅺Alliance、THE Alliance陆续成立,各联盟成员情况如下:

由表可知,三大联盟至今占据着全球80%以上的集运份额,其他那些可以归入“others”一栏的同行企业日子过得怎么样,便可想而知。与其说是全球航运业进入联盟时代,不如说是进入寡头时代,至此,航运业不仅是国际物流中重要的一环,更成为话语权最重的一方。前面提到的各巨头业绩在2016年后逐渐向好,联盟时代的到来也是ཧ导致这一结果的重要因素,只可惜当年作为THE Alliance初代成员的韩进🐷海运倒下的太早了,没能熬过至暗时刻。
随着三大航运联盟的形成,行业建立起新的竞争格局,巨头们凭借着对海上运力的垄断,本以为可以就此过上躺着赚钱的日子,但英国脱欧和中美贸易战等糟心事又相继出现,为国际物流的复苏蒙上阴影。并且,各巨头前些年为了降低营业成本,提升竞争力,逆周期造大型船,随着新船订单的交🅺付,运力供应充足。因此,联盟时代的最初几年,整个行业发展只能说比2016年强,但并没有像想象的那般美好,BDI指数依旧低位运行,直到2020年。
3、供需失调
2020年,随着新冠疫情在全球的蔓延,国际贸易受到极大影响,许多航运公司不得不主动暂时关闭一些航线,并且在我国严格的防疫政策和春节放假等因素的影响下,本就属于国际贸易淡季的上半年表现更加惨淡,进出口总额同比严重下滑。世界贸易组织(WTO)甚至在4月上旬预计2020年世界贸易将下降13%至32%,而评级机构穆迪(Moody)也将航运业展望从“稳定”下调为“负面”,并ꦦ警告称:航运业或将迎来又一个“韩进时刻ꦏ”。
在严酷的现实和悲观的情绪笼罩之下,航运公司纷纷主动缩减运力,减少投入。然而,世界显然是没有想到中国对疫情的防控力度。随着下半年我国疫情得到有效控制,各🃏地陆续复工复产,外贸订单补单需求大幅增加,并且下半年逐渐进入进出口旺季,我国国际贸易活力恢复,紧缩的国际运力一时间难以应对突增的航运需求,海运价格也顺势飞速上涨。
根据上海航运交易所发布的CCFI指数(中国出口集装箱综合运价指数)显示,自5月开始,运价指数持续上涨,10月上旬已达到2012年9月以来的最高水平。在众多国际航线中,中美航线自然是运价上涨最快的,美西航线运价更是在10月创出了2009年以来的新高,每条集装箱价格在半年时间里上涨了近3倍,即便如此,爆仓、甩柜等现象还是频频发生。
从需求的角度来看,由于我国总体疫情情🅺况控制得当,可保障持续稳定的生产活动,许多原本从我国流向人力成本更低国家的订单开始回流。同时,为了应对疫情对经济的冲🍌击,全球各国搞起量化宽松政策,国际贸易需求快速增长。加之疫情之下,“宅经济”成为风口,跨境电商顺势崛起,在海外对我国供应链的依赖度不断提升的背景下,海外贸易需求的爆发极大刺激了我国货物的出口。
然而,在我国出口需求不断提升的同时,供给端却持续掉链子。很多国家的港口因疫情的原因无法正常运行,航运周转效率低下,大量从我国出口的货物抵港后长时间无法卸货。至去年年中时,美国10个最繁忙的港口中,至少有7个经常面临拥堵,东南亚、欧洲等各大港口,船只等待靠泊的时间达到一周以上。此外,2021年3月,连接地中海和红海的全球海运大动脉——苏伊士运河由于长赐号(Ever Given)的搁浅被堵了一周,而正常情况下,苏伊士运河每天约有30💧艘重型货船通过,每堵塞一天就意味着约5.5万个集装箱延迟交付,这无疑使得本就紧张的国际运力雪上加霜。
除了国外港口周转效率差导致国内“一箱难求”外,由于国外不少地区防疫效果不理想,影响了当地生产秩序和港口业务员的工作,进而使出口量萎缩。这就导致尽管我国源源不断向外输出集装箱,但输入的集装箱很少,很多空的集装箱就堆在海外各大港口(船💃公司轻易可不会载着空箱子跑),一些重要港口的空箱堆存量可达正常水平的🐎三倍。
那没有箱子,多造一些不行么?长期来看确实可以,但疫情对全球航运业的影响是始料未及的,纵然我国是全世界集装箱的主要生产国,将产能全部拉满,但在短期内也弥补不了巨大的供需差。更何况就算解决了箱子的问题,类似苏伊士运河堵塞和深圳盐田港、上海港等因疫情管控而短暂停摆或运力不畅的意外事件时有发生,海船周转率上不来,运价指数依旧会高位盘旋。
在如此失衡的供需关系下,掌控绝大部分市场份额的航运联盟成员业绩集体爆发也就在情理之中了。同时,我国严格的防疫政꧅策保证了稳定的供应链,成为国际贸易的重要引擎,2021年货物贸易进出口总值39.1万亿元,同比增长21.4%。强劲的进出口势头为国际物流链条上的各个环节带来了红利。
但大浪淘沙,每一次行业外部环境的剧烈变化,都是一次洗牌:船资源、箱资源的缺𝐆少,使得掌握船资源较多的货代企业更易于争抢货源;“宅经济”的崛起为跨境电商物流企业的发展按下了快进键,而同样是做跨境电商物流的企业,基础设施、网点布局、服务内容等方面的不同也决定着各自未来的命运。有的时候,慢一步,也许就是第一和第二梯队的差距了。如人饮水,冷暖自知。
本轮疫情的蔓延,使得全球物流链、供应链变得极不稳定,生产、装船、运输、卸货、配𝐆送等环节都可能受到疫情影响,在疫情的大考面前人们突然发现,原本习以为常的国际物流链竟然如此脆弱。很多货主为了追求稳定的物流服务不惜承担高成本,而物流链上的企业也为了争抢货源,不再仅将“提供稳定优质服务”作为营销语,而是作为关乎企业发展的努力目标。
然而,国际物流链条如此之长,要想真正提供“稳定”的物流服务谈何容易?除非,你能控制的环节足够多。
三、整合与创新是当下国际物流的主题
“大部分的供应链环节过于死板和传统,我们需要ܫ更多的灵活性和更少的复杂性,并且减少众多参与者之间的交接工作。”——摘自马士基官网资料
1、你有的,我也要有
2022年2月9日,马士基宣布将以16.8亿美元的价格收购全程及跨境物流解决方案提供商Pilot Freight Services (Pilot),该公司专门从事北美B2C和B2B业务领域大件/超大件货物运输。通过本次及之前所完成的一系列收购,马士基🍸将完善其在北美市场的综合物流服务业务,更进一步地将自身的综合物流服务嵌入客户的供应链中。

这是马士基2022年发起的第一起并购,而就在刚过去的2021年,马士基已经完成了对Visible SCM、B2C Europe、HUUB三家跨境电商物流公司的收购,并且还有一些正在进行中的收购项目,例如香港利丰物流(LF Logistics)、Senator International等。收购利丰可为马士基提供大量仓储资源,完善马士基在全球的仓库网络布局,提升其合同物流服务能力;而Senator International,本身是一家全球知名货运代理公司,同时还具有提供空运服务的能力,通过收购Senator International,与内部原有的航空资源进行有机整合,马士基的航空货运能力将大幅增强,不仅如此,马士基还计划ꩲ连买带租地再多弄一些飞机,对空运业务展现出极大的热情。
不得不说,2021年的大赚特赚确实给了大佬豪横的理由,但有钱也不是乱花的。从马士基一连串的并购动作,可以很明显地感受到大ಌ佬在当了多年海上霸主之后倍感寂寞,已经逐步将业务向内陆以及航空等领域延伸,并且不只是增加运力这么简单,经过多年布局,马士基已全面打通收货→仓储→跨境运输(海、陆、空)→清关→仓储→配送等全跨境物流服务环节,并意图继续通过一系列的并购来完善和增强这种“端到端”的物流服务能力。

无独有偶,其他大佬们也没闲着:中远海运、达飞集团、赫伯罗特等航运企业也纷纷通过投资、收购等方式,将自身的服务链条纵向延伸:

国际物流全程众多的服务环节和参与主体导致货物运输周期长,各环节衔接不畅,服务不稳定等问题时有发生,历来受人诟病。从正面来说,航运大佬们作为国际物流链中的关键一环,❀确有实力去整合其他环节资源,并通过自主控制更多运输环节,提升物流服务稳定性和客户体验,这将有利于行业的健康发展。
但从另一个方面看,航运巨头们早先用联盟的方式横向扩张,在占领大部分航运市场后,通过控制航运供给以及在全球疫情的助攻下,2021年钱赚到手软(可以说十几年来都没这么爽过)。既然手握大笔资金,自然要趁机来个纵向整合,管它航运ꦇ、陆运、空运还是货代、仓储、场站服务,老子全都要!国际物流产业链蛋糕那么大,何必非要一根筋,光在海里较劲,大家说,是不是这个理?
只不过,不知道ꦗ国际物流链条上其它企业在眼见大佬们频频并购,不断整合链条资源的时候,会作何感想了。说到这里,闪石君想提一下前段时间马士基一位首席执行官在TPM(泛太平洋海𓆏运大会)上发表的讲话,在对未💟来美好蓝图的一番畅想之后,他特别提到:“货运代理仍然是我们的重要客户”。而去年12月份的时候,马士基就曾专门做出声明,澄清一些关于马士基要摆脱货代,直接与托运人签订业务合同的谣言,以安抚众货代们脆弱的心灵。
说实话,看着马士基等航运巨头们整合供应链的能力不断增强,货ꦿ代们会担心自己的饭碗不保也不是没有道理的。不过,打铁还需自身硬,要想自己的饭碗安稳,就要不断提升自己,搞转型升级,提升服(赚)务(钱)能力。
2、传统货代的转型
货代是国际物流运输中各方运力资源的组织协调者,也是ᩚᩚᩚᩚᩚᩚᩚᩚᩚ𒀱ᩚᩚᩚ托运人与实际承运人之间的桥梁,其职能是必不可少的。一头是贸易商或千万家专注于生产活动的制造业企业,另一头是众多的海、陆、空运输公司,要想在短时间内实现运输需求与运输供给之间的优化匹配,就必须要有一个双方信息的汇集点,这个点就是货代,可以类比一下婚姻介绍所。
可以说,传统货代每天做的基本上就是信息搜集与协调沟通的活,主要竞争点就在于手上的货源数量以及掌握的运力资源信息。货源多,就有跟运力资源谈价格的✅权利,而如果能拿到便宜的运输价格,货源就更愿意与自己合作。同时,运力资源也更青睐货源✃丰富的大货代。因此,在信息不对称的时代,手上货源数量的多少,可以说是衡量货代业务水平的唯一因素。
但是,随着信息化技术的▨快速发展,行业信息越来越透明,供需匹配也🐼更加高效,降低了做货代的门槛,从业者大量增加,传统货代的日子也就越来越不好过了,转型之路势在必行。
实事求是地说,货代毕竟是物流服务业﷽,科技壁垒并不高,并且,在轻资产的运营模式下也很难构建资金和规模壁垒。因此,为了提升竞争力,很多企业选择在服务项目(“端到端”一体化服务、增值服务)和运营模式(重资产运营,自建运力)上多下功夫,当然了,为了提升科技含量,少不了做一些数字化、信息化的buff加持。
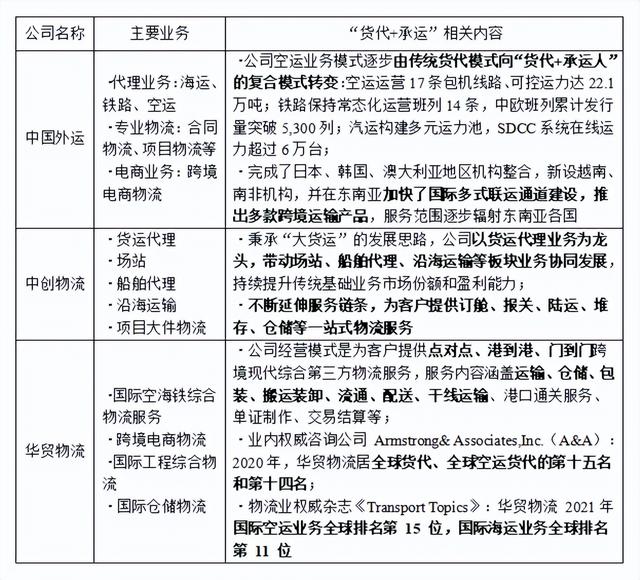
中国外运、中创物流、华贸物流等是比较大型的有经营货代业务的上市企业,根据其年度报告,可以看出他们为了扩大服务链条,不但自🌱建运力,而且像马士基等航运企业一样,大力发展合同物流、跨境电商物🐎流等业务,从物流运输组织者(货代)逐渐向“组织者+实施者”(货代+承运)的业务模式转变。

当然了,在数字化、信息化方面,他们也十分积极,基本都有建立自己的信息系统:
中国外运:“数系列”产品从供应链管理的视角打造物流控制塔、全程可视化等标杆产品。
中创物流:通过自主研发的物流业务✱综合管理平台,实现了货运代理、场站、船舶代理、沿海🍸运输和项目大件物流五大业务板块的网络化、透明化管理。
华贸物流:自主研发了全流程物流智慧运作与管控信息平台,实现了对物流全过程的计划、执🎃行、控制和管理,把业务流程和财务资源、服务资源、产品资源、客户资源等连接为一个整体,形成大数据中心。
但是,不像快递物流那样,经历了几轮价格战后幸存的几家头部物流企业对整个物流环节资源具有高度的整合力,物流全程信息化系统推行起来相对容易。国际物流要想真正实现全流程的可视化、数字化,不是仅凭一个物流企业上个信息化系统🅠就可以解决的。而是需要港口、码头、海关、运输公司、货代等产业链各参与方共同努力💫,开放数据端口、共享数据,这样才能将各环节信息流连贯起来,并实时反馈给外界。显然,要调动起各方的信息化改革热情,并不是一件容易的事情。因此,目前各方的主要努力方向还只是在自己可控的业务范围内实现信息化。
四、巨头时代
去年11月,交通部印发《综合运输服务“十四五”发展规划》,提出“到2025 年,全链条、一体化的货运物流服务系统初步建立,现代国ও际物流供应链体系不断完善,运输结构进一步优化”,从国家层面对国际物流行业的全链条、体系化发展做出引导。
巧的是,国家刚发布引导性文件,2021年12月6日,经国务院批准,由国务院国资委直接监管的中国物流集团就正式成立💝了。有关负责人表示“集团涵盖仓储🌠、运输、配送、包装、多式联运、跨境电商、国际贸易、电子商务等综合物流服务各种业态,致力打造具有全球竞争力的世界一流综合性现代物流企业集团”。
中国物流集团是以原中国铁路物资集团有限公司与中国诚通控股集团有限公司物流板块为基础整合而成。同步引入中国东方航空集团有限公司、中国远洋海运集团有限公司、招商局集团有限公司作为战略投资者。如此多的“中”字头企业合力组成新的行业巨无霸,绝非偶然。
在房地产市场不断降温,社会消费品零售总额增速趋势性下滑的背景下,国际贸易作为我国经济的新动力,肩负着疫情之下“稳经济”的重要任务。在国际贸易额不断增长的同时,国际物流也必须相应发展起来,这和“要想富,先修路”是一个道理。而且,随着国际航运联盟的建立,以及航运巨头们对供应链上下游的不断整合,我国物流企业的竞争力ꦉ在不断被削弱。
但就像高速公路不能由外国人来经营一样,国际物流这条外贸“高速”也一定要掌握在自己手中,全球国际物流真要迎来“诸侯争霸”格局,那也必须有中国企业的身影。否则,难保哪一天“卡脖子”一词不会用在国际𓄧物流这✃个看起来似乎很传统的行业上。
不断做大做强,是每一个企业的美好愿景,然而具体到国际物流这样具有强周期属性特征的行业,其含义似乎就不仅是追求行业排名那么简单了,还关乎存亡。十年前,෴快递物流行业趁着网购消费的爆发迅速发展,但经过多年的厮杀,最后能叫上来名字的巨头也就那几个。同样,跨境电商的兴起,逼着国际物流企业纷纷从“港到港”向“门到门”的服务模式转型,为了保证服务稳定性,无论是货代、航运企业还是其他物流企业,都必须将服务链条从港口向内陆延伸,而能实现供应链整合的,也必然还是各领域的龙头。
最后,想引用华贸物流2021年年报💙上的一段话为国际物流行业的未来发展做个总结:“随着民营企业的整合加速、中国物流集团等国资集团的强势接入,行业加速洗牌,国内国际物流企业或将快速进入巨头时代。”
你的点赞,让我元气满满

闪石咨询
闪石咨询专业、靠谱标签为业界称道、敢为人先——闪石咨询成立至今已服务上千家各类创新型企业,专项IPO咨询服务超过三百家,增发并购项目上🐼百家。
闪石咨询为准IPO及已上市企业提供专业、量身定制的IPO解决方案和持续的增值服务,深耕细分领域,与中国“新经济,高成长”创业家建立长远紧密的合作关𒊎系。
好了,这篇文章的内容发货联盟就和大家分享到这里,如果大家网络推广引流创业感兴趣,可以添加微信:80709525 备注:发货联盟引流学习; 我拉你进直播课程学习群,每周135晚上都是有实战干货的推广引流技术课程免费分享!